Coach8 MC2考核标准


一、教练的觉察与感知
(培养并保持开放、好奇、灵活和以客户为中心的教练心态)
1.1 持续保持教练位置,有能力觉察和感知与咨询、心理治疗、引导,以及其他支持性职业之间的区别界限。
1.2 对客户的身份、环境、经验、价值观和信念,以及话题,保持敏感度,无评判。
1.3 认可客户要对自己的选择负责。
1.4 作为教练,培养持续学习和发展的能力。
1.5 发展持续的反思实践,以提升教练能力。
1.6 意识到环境和文化对自己和他人的影响,并对此保持开放。
1.7 发展并保持调节情绪的能力。
1.8 在思想上和情感上为教练约谈做好准备
【评分标准】
※1.1-1.3必须满足
A:其他二项
B:其他一项
C:持续脱离教练位置,进入其他角色,或者对客户有评判。
二、觉察客户的思维模式
(充分觉察并理解客户在其所处系统的背景下沟通的是什么,来支持客户的自我表达)
2.1 了解客户的背景、身份、环境、经历、价值观和信念,以增强对客户所交流内容的理解。
2.2 反馈或总结客户交流的内容,以确保清晰和理解。
2.3 识别到客户沟通的内容背后还有更多内容,并进行询问
2.4 注意、认可并探索客户的情感、能量的转变、非语言暗示或其他行为。
2.5 将客户用词、语音语调和身体语言整合在一起,以确定其传递内容的全部含义。
2.6 注意客户在系列对话中的行为和情绪的走向,以辨别主题(剧本)和模式。
【评分标准】
A:三项
B:两项
三、知识、技能、工具、模型
(与客户合作,通过使用聆听、强有力发问、沉默、隐喻或类比等工具和技巧,跟客户建立清晰的教练合约,引发客户的洞察和学习)
3.1 与客户合作,确定或重新确认他们在教练约谈中想要实现什么。
3.2 与客户合作,确定客户认为他们需要涉及或解决的问题,以实现他们在教练互动和在教练约谈中想要完成的目标。
3.3 与客户合作,定义或重新定义客户在整个或单独教练约谈后,如何定义成功的衡量标准。
3.4 与客户合作,管理时间和约谈的聚焦点。
3.5 教练根据客户想要实现的成果的方向来继续对话,除非客户有其他的指示。
3.6 针对客户的思维方式、价值观、需求、渴望和信念等提出问题。
3.7 提出有助于客户超越当前思维的问题。
3.8 挑战客户,作为唤起意识或洞察力的一种方式。
3.9 邀请客户更多地分享他们当下的体验。
3.10 留意可以推动客户进步的有效方式。
3.11 帮助客户识别影响当前和未来行为模式、思维模式或情感模式的因素。
3.12 邀请客户思考他们能如何向前推进,以及他们愿意、能够做什么
3.13 支持客户重新塑造他们的观点。
3.14 不带执着心地与客户分享观察、洞见和感受,这些具有潜力来为客户创建新的学习。
【评分标准】
※3.1-3.5其中两项必须满足
A:其他三项
B:其他两项
C:3.1-3.5 未满足其中任何一项
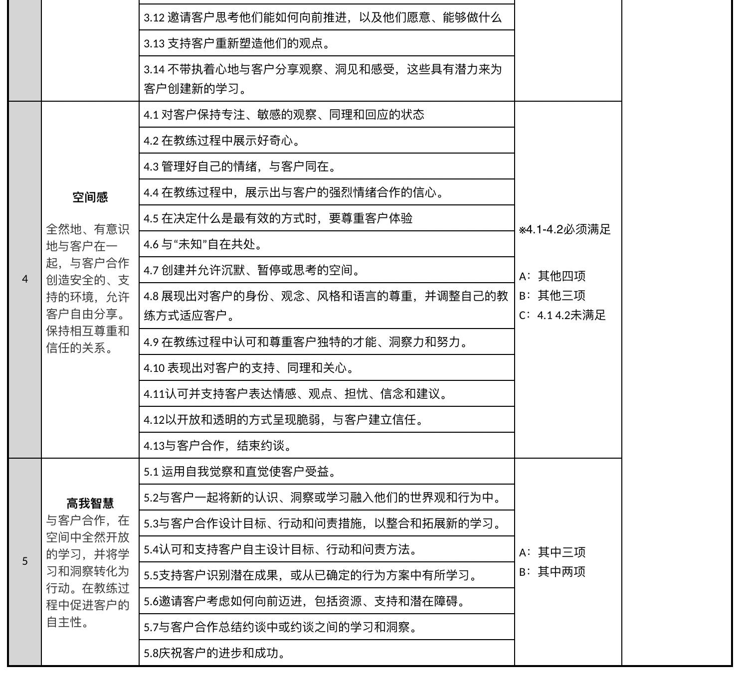
四、空间感
(全然地、有意识地与客户在一起,与客户合作创造安全的、支持的环境,允许客户自由分享。保持相互尊重和信任的关系)
4.1 对客户保持专注、敏感的观察、同理和回应的状态
4.2 在教练过程中展示好奇心。
4.3 管理好自己的情绪,与客户同在。
4.4 在教练过程中,展示出与客户的强烈情绪合作的信心。
4.5 在决定什么是最有效的方式时,要尊重客户体验
4.6 与“未知”自在共处。
4.7 创建并允许沉默、暂停或思考的空间。
4.8 展现出对客户的身份、观念、风格和语言的尊重,并调整自己的教练方式适应客户。
4.9 在教练过程中认可和尊重客户独特的才能、洞察力和努力。
4.10 表现出对客户的支持、同理和关心。
4.11认可并支持客户表达情感、观点、担忧、信念和建议。
4.12以开放和透明的方式呈现脆弱,与客户建立信任。
4.13与客户合作,结束约谈。
【评分标准】
※4.1-4.2必须满足
A:其他四项
B:其他三项
C:4.1 4.2未满足
五、高我智慧
(与客户合作,在空间中全然开放的学习,并将学习和洞察转化为行动。在教练过程中促进客户的自主性)
5.1 运用自我觉察和直觉使客户受益。
5.2与客户一起将新的认识、洞察或学习融入他们的世界观和行为中。
5.3与客户合作设计目标、行动和问责措施,以整合和拓展新的学习。
5.4认可和支持客户自主设计目标、行动和问责方法。
5.5支持客户识别潜在成果,或从已确定的行为方案中有所学习。
5.6邀请客户考虑如何向前迈进,包括资源、支持和潜在障碍。
5.7与客户合作总结约谈中或约谈之间的学习和洞察。
5.8庆祝客户的进步和成功。
【评分标准】
A:其中三项
B:其中两项
【备注】
1、MC点评的原则是发现每一位教练的天赋和优势,而非不足。
2、MC2 主要观察ACC级别的教练能力。
3、每一位老师的点评仅代表从自己的视角观察到的这一场教练约谈的可能性,以支持教练持续的学习和发展自己的教练能力
4、评分标准并非固定。每一位老师有自行决定对教练的某一项或几项突出能力而给出A的权力。(同时向教练说明决定的理由,以及其他可以发展的能力)
5、本考试标准是在《ICF要求的核心技能》的总结归纳,里面有大量的Coach8所倡导的五大能力。
6、参加MC打分的目的是为了帮助学习者更好地在学习过程中找到自己前进的方向,成绩不代表教练是否优秀,而是代表本场老师对教练水平的反馈情况。